A collection of television and film associations

This is a collection of people and media (TV shows and films), and associations between them, e.g. Donald Sumpter was an actor in Game of Thrones.

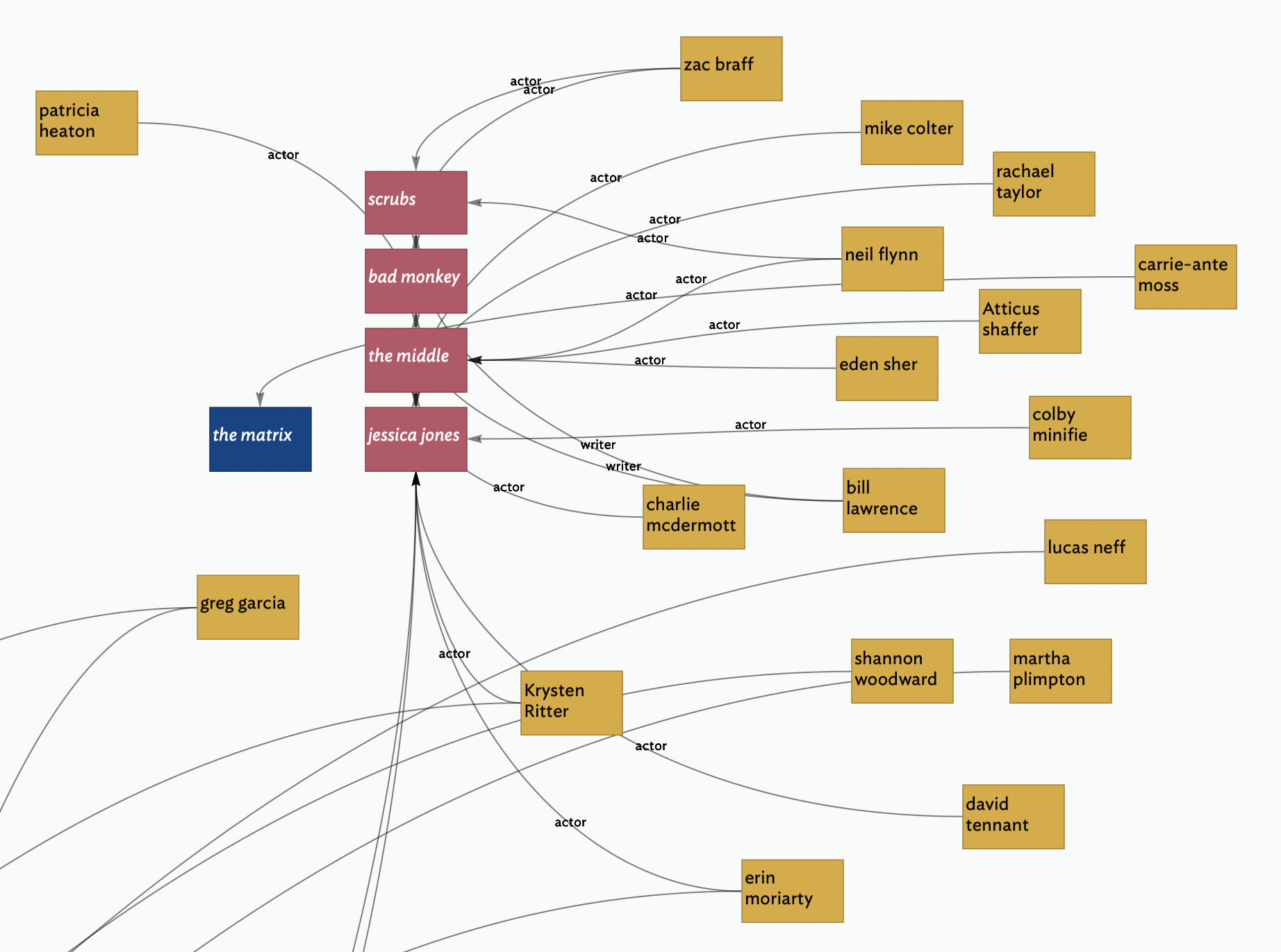
You can look at lists of people and see their associations with TV shows and films; and you can look at lists of TV shows and films and see their associations with people.

You could start with a person, e.g., Lizzy Caplan; or you could start with a TV show or film, e.g., Cloudy With a Chance of Meatballs 2. Then, follow the links.

If you refresh this page, you'll get new examples and suggestions above.

Background

I watch a lot of television. I often get preoccupied with the people involved. I recognise someone from something I once watched, but I can't remember what it was. I look them up to remind me of the connections. One thing leads to another. I might make a few other connections. Often, I end up with a new list of shows or films to watch.

Recognising someone but not being able to pin down what from bugs me.

I've noticed that their are gangs of people who have worked together quite a lot. Take a look at Broad City, for example.

I started recording the links using Tinderbox, creating notes for people and media (i.e. TV and Film) and making named links (actor, writer, etc.) out from people notes to the related media notes.

To be added to the file, I had to have watched the show or film, and I should want to include it. I can't swear to it, but I think I've enjoyed everything in the list reasonably well. None of this is an endorsement and Heartbeat isn't on the list (yet).

The Tinderbox document looks great but it got a bit unwieldy - see below (you can click on the left/right side of the images below to see more/less detail.)

I moved on to PostgreSQL. The model's straightforward (image below). Keywords didn't get implemented (he said, passively). These would be words like "comedy," "drama." That sort of thing. Which might help with searches.

Image of the database model

I've lost the visual representation that I had in the Tinderbox file, which is a shame. I don't know, but I think a graph database would probably provide a visual representation similar to Tinderbox map view. That area of computing is quite challenging to pin down.

This isn't IMDB; it's not a record of everything that ever was. It's a subset of information related to a subset of everything I've watched, if I can remember I watched it. Whatever it was. It is far from being an exhaustive representation of the time I've spent in front of a screen.

It would probably be helpful to include pictures. If you're lucky, I'll have added a link to the wikipedia page for the person, show or film.

I included the URL as a database modelling hack. It's quite common for shows and films to share names, and it's not unheard of that people share names. The URL can add uniqueness to a row when it's necessary. I thought about adding more information about a person, e.g. date of birth or some significant location, but I don't really care about that and it would have been too much work to get it together.

Finally, I used Yii2 to create this website.